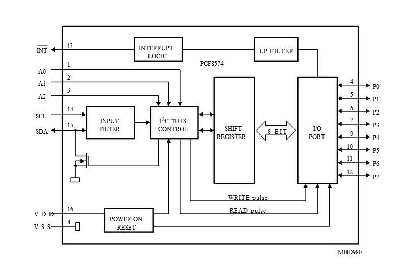
Product Summary
The PCF8574AT-3 is a remote 8-bit I/O expander for I2C-bus. It provides general purpose remote I/O expansion for most microcontroller families via the two-line bidirectional bus. It consists of an 8-bit quasi-biderectional port and an I2C-bus interface.
Parametrics
PCF8574AT-3 absolute maximum ratings: (1)supply voltage: -0.5 to 7V; (2)input voltage: VSS-0.5 to VDD+0.5V; (3)DC input current: ±20mA; (4)DC output current: ±25mA; (5)supply current: ±100mA; (6)total power dissipation: 400mW; (7)storage temperature: -65 to 150℃.
Features
PCF8574AT-3 features: (1)operating supply voltage 2.5 to 6V; (2)low standby current consumption of 10μA maximum; (3)I2C to parallel port expander; (4)open-drain interrupt output; (5)8-bit remote I/O port for the I2C-but; (6)compatible with most microcontrollers.
Diagrams

(Hong Kong)








